Regionale fietsroute F50

De regionale fietsroute F50 is een belangrijke, veilige, schone en gezonde fietsverbinding tussen Apeldoorn en Zwolle. Provincie Gelderland en provincie Overijssel werken samen aan een goede bereikbaarheid.

Route in delen (deeltraject)

Regionale fietsroute F50
  • Apeldoorn - Vaassen: gemeente Apeldoorn wil in 2026 de Baronnenroute verbeteren. Dit is de fietsroute over het oude spoor tussen Apeldoorn en Vaassen. De route moet fijner en veiliger worden voor fietsers. Wij sluiten daarop aan en maken een definitief ontwerp.
  • Vaassen - Epe: de gemeenteraad van Epe heeft het Voorlopig Ontwerp op 12 december 2024 vastgesteld.
  • Epe - Epe: bij de ontwikkeling van de fietsroute op dit deel bekijken we hoe deze gekoppeld kan worden aan de woningbouwprojecten 't Slath en Zuukerenk.
  • Epe - Zwolle: provincie Gelderland onderzoekt samen met de gemeenten Hattem, Heerde en Epe wat de mogelijkheden zijn voor dit deel van de fietsroute.

Zo nemen we u mee in de plannen

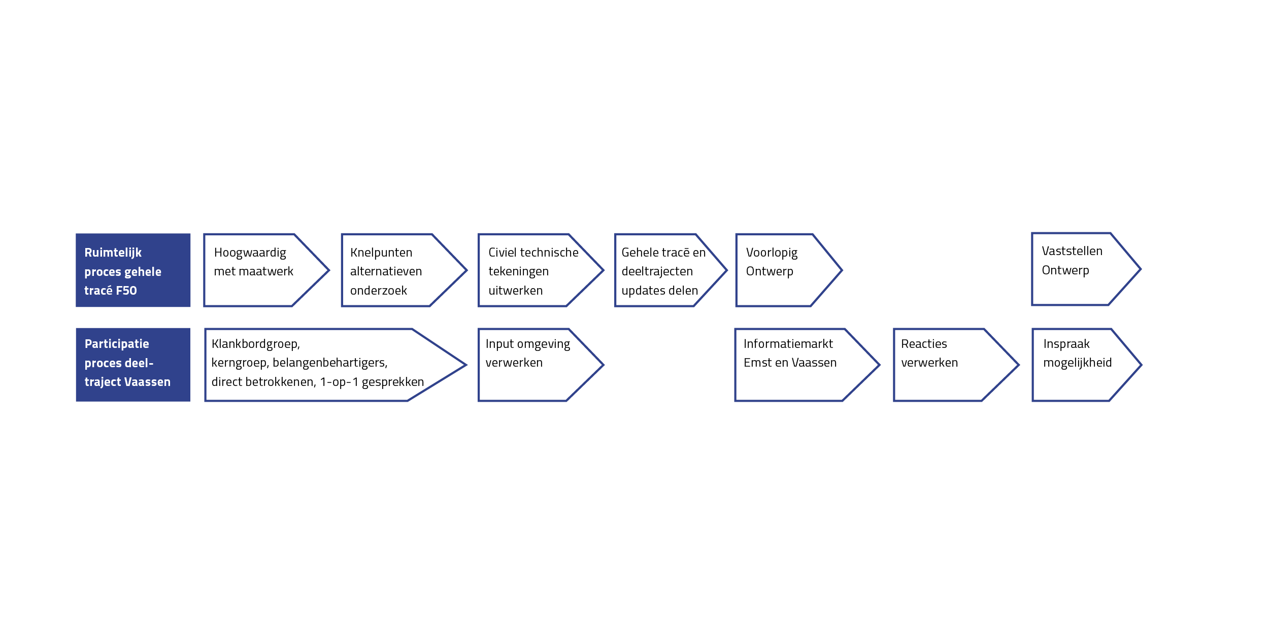
Bij de fietsroute en de deeltrajecten zijn veel partijen betrokken. We overleggen met een klankbordgroep, (belangen)organisaties, ondernemers, inwoners, andere gemeenten en de provincie Gelderland. Per deeltraject houden we contact met betrokkenen over de voortgang.

Waar we nu mee bezig zijn

Route Apeldoorn - Vaassen in delen

Het deeltraject Apeldoorn - Vaassen is genummerd in deelgebieden (DG). U kunt dit ook zien op de kaart.

  • Deelgebied 1 (DG1): gemeentegrens Apeldoorn tot bocht Laan van Fasna
  • Deelgebied 2 (DG2): oversteek bocht Laan van Fasna
  • Deelgebied 3 (DG3): tussenliggende deel (kruisingen) Laan van Fasna
  • Deelgebied 4 (DG4): rotonde Deventerstraat - Laan van Fasna
  • Deelgebied 5 (DG5): tussenliggende deel tot Eekterweg
  • Deelgebied 6 (DG6): oversteek Eekterweg
  • Deelgebied 7 (DG7): Eekterweg tot de Spoorstraat
  • Deelgebied 8 (DG8): Spoorstraat
  • Deelgebied 9 (DG9): Spoorstraat tot en met fietstunnel N309

Apeldoorn stopt dit najaar bij de gemeentegrens. Daarna neemt gemeente Epe het werk over. We gaan verder vanaf de gemeentegrens in deelgebied 1. Volgens de planning werken we daarna aan het fietspad in deelgebieden 2, 3, 4, 5, 7 en 9. Deelgebieden 6 en 8 zijn nog in voorbereiding en worden onderzocht.

Voorbereiding op de uitvoeringsfase

We werken nu verder aan het civiel technisch ontwerp (een technisch plan voor hoe wegen, fietspaden en andere buitenruimtes worden gebouwd). Hierover praten we met de omgeving. Op een paar plekken werken we het ontwerp ook in detail uit met mensen die er direct mee te maken hebben.

In deze voorbereiding kijken we ook naar bomen en groen. We onderzoeken waar we meer groen kunnen toevoegen en hoe we de 4 landschapstypen uit de Landschapsvisie kunnen versterken. Hiervoor maken we een Landschaps- en groenplan. De voorbereidingen kosten meer tijd dan verwacht. Hierdoor kunnen we niet precies inschatten wanneer we deze fase kunnen afronden. We proberen dit najaar het Landschaps- en groenplan klaar te hebben.

Planning

Planning fietsroute F50

2025 - 2027: Apeldoorn - Epe

  • Deelgebied 1:
    • Planning Apeldoorn in het najaar van 2025.
    • Epe vervolgt kruising de Poel tot de bocht in de Laan van Fasna. Uitvoering staat gepland in 2026.
  • Deelgebieden 2, 3 en 4:
    • Voor deelgebied 2 is samen met direct betrokkenen een schetsontwerp gemaakt. Dit ontwerp ligt dit najaar ter inzage.
    • Voor deelgebied 3 pakken we eerst de toegangswegen naar de wijk aan. In 2028 wordt het fietspad meegenomen in het onderhoud.
    • Aansluiting deelgebied 4 is aangepast. Er vindt een SWOV-onderzoek plaats. Dit is een onderzoek naar fietsgedrag. Hiervoor worden camera's geplaatst. Dit onderzoek helpt ons te kijken of de aanpassing goed genoeg werkt.
  • Deelgebied 5:
    • Voorbereidingen starten in 2025/2026, uitvoering staat gepland in 2027.
  • Deelgebied 6:
    • We zijn nog bezig met de voorbereiding. Er lopen nu onderzoeken.
    • Oversteek Eekterweg is een probleem. We onderzoeken of een fietstunnel hier mogelijk is.
  • Deelgebieden 7 en 9:
    • Voorbereidingen starten in 2025/2026, uitvoering staat gepland in 2027.
  • Deelgebied 8:
    • We zijn nog bezig met de voorbereiding. Er lopen nu onderzoeken.
    • We onderzoeken het knelpunt (probleem) in dit deelgebied samen met de omgeving.

2025: Epe - Epe

Studie fietsverbinding Apeldoorn - Epe - Zwolle. We zoeken verbinding met de woningbouwprojecten 't Slath en Zuukerenk. En we nemen de uitkomst van de aanpak van het project Centrumring Epe hierin mee.

2025: Epe - Zwolle

Verkenning delen met de klankbordgroep

Voltooid

12 december 2024

Definitief ontwerp Apeldoorn - Epe vastgesteld

Voltooid
Voltooid

Juni 2024

Voorlopig ontwerp Apeldoorn - Epe vastgesteld

Voltooid

Vragen

Hebt u vragen of opmerkingen over de regionale fietsroute F50, stuur dan een e-mail naar f50@epe.nl.